您现在位置:评估中心> 培训信息> 浏览文章

为满足失能老年人对专业的医疗护理服务庞大而刚性的需求,近期,国家卫健委等部门印发了《关于开展老年护理需求评估和规范服务工作的通知》和《关于加强医疗护理员培训和规范管理有关工作的通知》,对这两个领域首次从国家层面建立了标准。


目前我国60岁及以上人口数近2.5亿人,失能老年人超过4000万。国家卫健委医政医管局副局长焦雅辉介绍,《关于开展老年护理需求评估和规范服务工作的通知主要聚焦4000万失能老年人迫切的医疗护理需求,明确了涵盖老年人能力情况和常见疾病罹患情况的护理需求评估标准,指导各地相关医疗机构按照评估标准有效开展老年护理需求评估工作,并据此按需分类提供老年护理服务。


为积极响应政策要求,帮助各地加快培养医疗护理员,提升从业技能,提高服务质量,思德库养老信息化研究院将与重庆市第一社会福利院合作,于2019年9月23日至27日重庆市第一社会福利院举办第42期全国老年人能力评估培训。

1.jpg

本次培训在思德库研究院已开展的41期全国老年人能力评估培训的基础上,结合卫健委最新发布的政策及量表,进行针对性讲解。


欢迎关注“思德库学苑”微信小程序报名参加培训。

联系人:思德库小美 

手机、微信号:15510063296



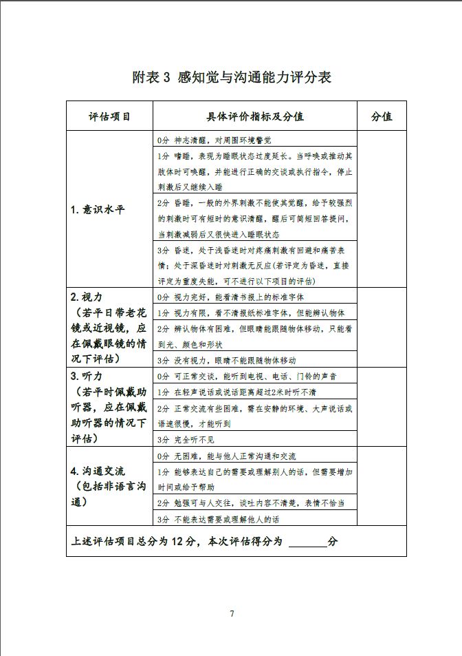
下附卫健委最新发布量表

2.jpg
3.jpg
4.jpg
5.jpg
6.jpg
7.jpg
8.jpg
9.jpg
10.jpg
11.jpg
12.jpg
13.jpg
14.jpg

附件来源于卫健委

全文完



关键字:思德库 养老评估 老年人能力评估
网友评论