您现在位置:老年社会工作者> 初级> 浏览课程
2022年首期老年社会工作者培训
普通模式 学习模式
目录
共1个课时
  • 收起
  • 讲义
  • 练习
  • 笔记
  • 讨论
讲义资料
课程试卷
课程笔记
讨论
X
恭喜获得:
《2022年首期老年社会工作者培训》课程证书
点击查看证书

请单击打卡

时间:00:00:00

打卡后继续观看课程

课程介绍
2022年首期老年社会工作者培训
  • 主 讲:
  • 分类:初级
  • 有效期:
  • 学习人数:102
  • 限购:
  • 领券:
    享受以下课程服务
    • 智能题库

      模块齐全丰富,不同阶段针对性做题提分

    • 资料下载

      老师授课精华讲义,自由下载学习

    • 问答专区

      讲师答疑,答你所疑

    机构信息
    授课讲师
    推荐课程
    • 课程详情
    • 课程评价 0
    • 课程答疑 0
    • 课程笔记 0
    学习目标
    学习公告
    详细介绍

    民政部《关于进一步扩大养老服务供给促进养老服务消费的实施意见》(民发〔201988号)提出 “开展养老服务人才培训提升行动,确保到2022年底前培养10万名专兼职老年社会工作者”的工作要求,为加强养老服务人才队伍建设,按照《老年社会工作服务指南》(MZ/T 064-2016)、民政部《老年社会工作者培训大纲(试行)》等相关文件的要求,思德库养老信息化研究院将于20224月在线举办“2022年首期老年社会工作者培训(初级班)”,具体事项通知如下:

    一、组织机构

    主办单位:思德库养老信息化研究院

    二、培训安排

    报名时间:2022321-415

    培训时间:2022416-179:00-12:00;14:00-17:00

    培训方式:在线直播

    三、培训对象

    1.持有助理社会工作师及以上职业资格证书的从业人员。

    2.在养老机构从事社会工作或相关岗位的人员。

    3.在社区从事养老服务社会工作或相关岗位的人员。

    4.社会组织中承接老年社会工作服务项目的社会工作者或相关岗位工作人员。

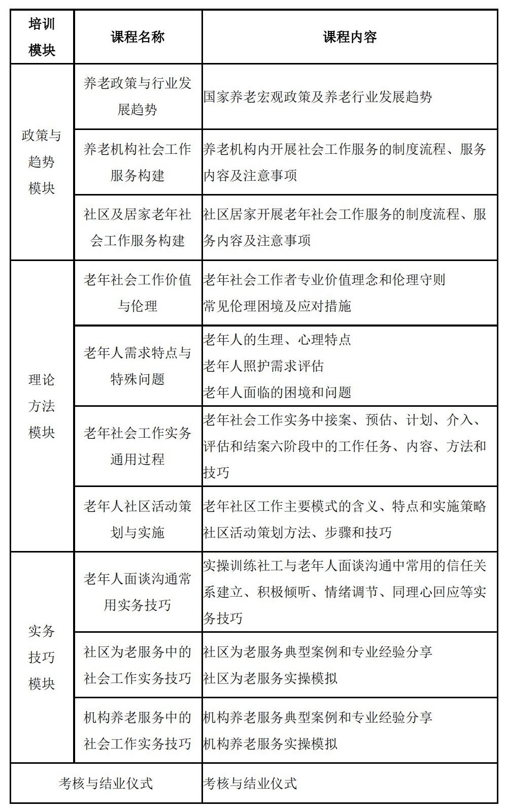
    四、培训内容

    按照民政部《老年社会工作者培训大纲(试行)》要求,本次培训设置三个课程模块:政策趋势模块、理论知识模块和实务技巧模块。政策趋势培训旨在帮助学员掌握养老行业的宏观政策和发展趋势,了解在养老机构和社区场域中如何发挥社会工作优势提升服务品质;理论方法培训帮助学员掌握老年社会工作通用理论与方法,并能结合民政部相关标准,开展专业服务;实务技巧模块帮助学员能够对实务工作中的焦点、热点问题有更清晰的理解,并掌握一定的服务技巧。具体课程内容如下:

    课表_00.jpg

    注:以上为拟定课程,具体调整请及时留意培训微信群通知。

    五、培训证书

    参与培训并通过考试后可获得由思德库养老信息化研究院颁发的老年社会工作者(初级)培训证书(证书为电子版,如需纸质版证书可按指定规格打印,电子版证书与纸质版证书效力相同)。

    六、培训费用

    培训费用:1490/人(包括在线学习费、指导费、电子版资料费、考试费、电子版证书制作费)3人以上团体报名可享受八折优惠。