教辅周边
社群中心
学习问答
资料下载
学员作品
开通会员
分销课程
代理合作
评估
老年人能力评估师
长期照护师
养老信息官
老年社会工作者
养老经纪人
养老顾问
老年生理
医养结合
购课车(
)
全部课程
首页
发现课程
点播课程
面授课程
专栏课程
训 练 营
定制班级
助力就业
评估中心
考试中心
查看其他
合作伙伴
证书查询
用户手册
您现在位置:
评估中心
>
照护技术与管理
>
浏览文章
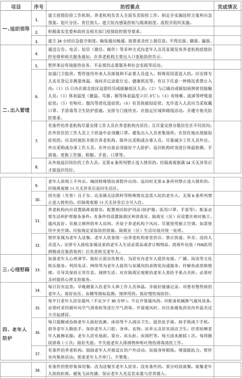
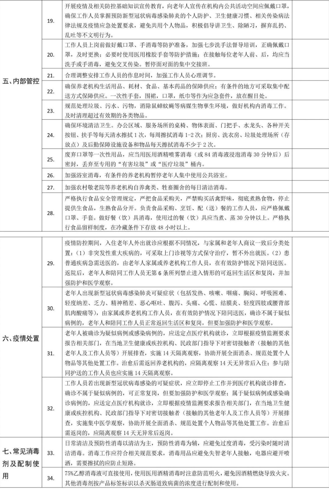
政策 | 第二版《养老机构新型冠状病毒感染的肺炎疫情防控指南》
0
人阅读
1人评论
收藏
来源:智能养老瞭望
下载信息
[文件大小:49 KB 下载次数: 次]
点击下载文件:附件:养老机构新型冠状病毒感染的肺炎疫情防控指南(第二版).doc
关键字:
上一篇:
政策 | 民政部公布养老机构新型冠状病毒感染的肺炎疫情防控指南(第二版)
下一篇:
合作 | 思德库养老网络学苑携手微医共同抗击疫情
网友评论
热点资讯
科学制定照护计划, “养老顾问” 培训
首页资讯
【院长班】长期照护高级培训上线了
首页资讯
思德库养老网络学苑用户手册(电脑端&手机端)
首页资讯
山西省老年人能力评估培训 学习指南
第二期思德库医养结合护理需求评估班顺利开班
疫情防控
老年人能力评估师: 一个新职业的诞生(一)
首页资讯
思德库养老服务专业人才培训体系
首页资讯
专业培训 | 第80期全国老年人能力评估培训(春节特训班)进行中
合作 | 思德库养老网络学苑携手微医共同抗击疫情
评估知识精华
【评估案例】论老年人能力评估工作的重要性(案例分析)